Kia Picanto (JA): Lubrication System / Engine Oil
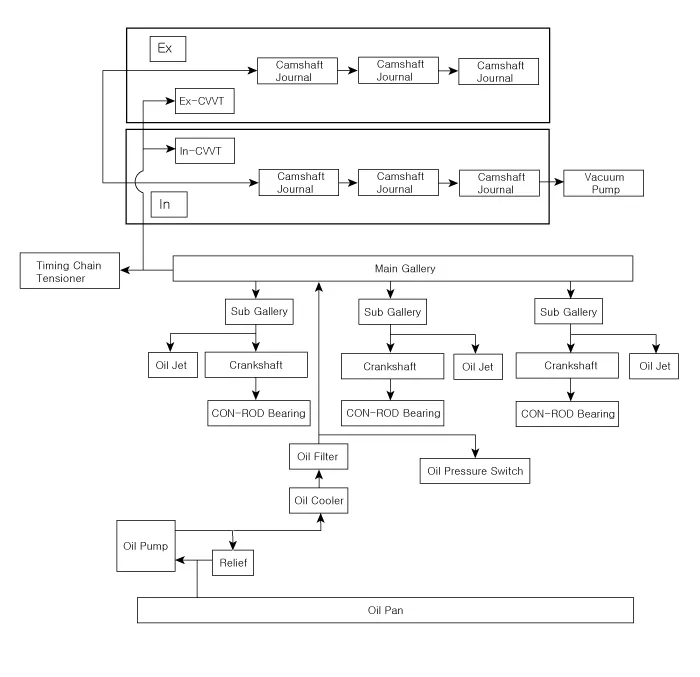
Flow diagram


Repair procedures
| Engine Oil And Filter Replacement |
| •
| Prolonged
and repeated contact with mineral oil will result in the removal of
natural fats from the skin, leading to dryness, irritation and
dermatitis. In addition, used engine oil contains potentially harmful
contaminants which may cause skin cancer. |
| •
| Exercise
caution in order to minimize the duration and frequency of contact of
your skin to used oil. Wear protective clothing and gloves. Wash your
skin thoroughly with soap and water, or use waterless hand cleaner, to
remove any used engine oil. Do not use gasoline, thinner, or solvent. |
| •
| To preserve the environment, dispose of used oil and oil filter only at designated disposal sites. |
|
| 1. | Drain the engine oil. | (1) | Remove the oil filler cap. |
| (2) | Remove the oil drain plug (A) and drain the oil into a container.
 |
|
| 2. | Replace the oil filter (A). | (1) | Using the SST (09263-02000), remove the oil filter (A). |
| (2) | Check and clean the oil filter installation surface. |
| (3) | Check that the part number of the new oil filter is the same as the previous one. |
| (4) | Apply clean engine oil to the gasket of a new oil filter. |
| (5) | Lightly screw the oil filter into place, and tighten it until the gasket contacts the seat. |
| (6) | Tighten it to the torque below.
Tightening torque :
11.8 - 15.7 N·m (1.2 - 1.6 kgf·m, 8.7 - 11.6 lb·ft) |
 |
|
| 3. | Install the oil drain plug (A) with a new gasket.
Tightening torque :
34.3 - 44.1 N·m (3.5 - 4.5 kgf·m, 25.3 - 32.5 lb·ft) |
 |
| 4. | Fill with new engine oil, after removing the engine oil level gauge.
Oil capacity
Total : 3.9 L (1.03 U.S.gal., 4.12 US qt, 3.43 lmp qt) Oil pan : 3.3 L (0.87 U.S.gal., 3.49 U.S.qt., 2.90 lmp.qt.) Drain and refill including oil filter : 3.6 L (0.95 U.S.gal., 3.80 U.S.qt., 3.17 lmp.qt.) |
|
| 5. | Install the oil filler cap. |
| 6. | Start engine and check for oil leakage. |
| 7. | Recheck the engine oil level. |
| 8. | To
reset the service interval to the recommended mileage, refer to the
service mode section in the owner's manual for procedure (if
applicable). |
| 1. | Check the engine oil quality. Check for oil deterioration, entry of water, discoloring of thinning. If the quality is visibly poor, replace the oil. |
| 2. | Check the engine oil level. After
warming up the engine for five minutes, stop the engine and check the
oil level. The level should be between the "L" and "F" marks on the
dipstick. If low, check for oil leakage and add oil between the "L" and "F" mark on the dipstick. |
Selection Of Engine Oil
Recommendation
For India, Middle east, Iran, Libia, Algeria, Sudan, Moroco, Tunisia, Egypt
- API SM & ILSAC GF-4 or above / 5W-30
- ACEA A5/B5 / 5W-30
For Australia, General export
- ACEA A5/B5 / 5W-30
For Europe
- API SN & ACEA C2 / 0W-30
Allowed Oil Grade
- API SL or above
- ILSAC GF-3 or above
- ACEA A3/B3 or A3/B4
Allowed oil SAE viscosity

For best performance and maximum protection of all types of operation, select only those lubricants which : | 1) | Satisfy the requirement of the API, ILSAC or ACEA classification. |
| 2) | Have proper SAE grade number for expected ambient temperature range. |
| 3) | Lubricants
that do not have both an SAE grade number and API, ILSAC or ACEA
service classification on the container should not be used. |
|
Repair procedures
Removal and Installation
1.Remove the engine room under cover.
(Refer to Engine and Transaxle Assembly - "Engine Room Under Cover")
2.
Other information:
Components and components location
Components
1. Side repeater lamp
Repair procedures
Inspection
1. Disconnect the negative (-) battery terminal.
2. Remove the front door quadrant inner cover (A).
3. Disconnect the tweeter speaker connector (A).
Components and components location
Components
Connector Pin Information
No.
Connector A
Connector B
Connector C
1 - IGN2 Relay_output Battery (+)_Signal 2 SSB Switch1 signal_input P-CAN (Low) - 3 Driver door o